您好,欢迎来到广西墙体材料协会
政策文件
文件通知
一般工业固体废物环境管理工作指南(2026 版)核心
来源: | 作者:协会秘书处 | 发布时间: 2026-03-05 08:59:17 | 659 次浏览 | 🔊 点击朗读正文 ❚❚ | 分享到:

《一般工业固体废物环境管理工作指南(2026版)》(环办固体函〔2026〕18 号),核心指南聚焦产废单位主体责任落实与全链条管理闭环,以全过程防控为核心,系统梳理并细化了一般工业固废从产生到处置的合规要求。

以下从四大核心要点与全流程管理要求展开说明:

一、四大核心管理要点

(1)落实主体责任

产废单位需建立覆盖产生、收集、贮存、运输、利用、处置的全过程污染防治责任制度,规范建立管理台账(鼓励电子台账),严禁擅自倾倒、堆放、丢弃、遗撒固废,强化全流程跟踪管控。

(2)注重源头管理

环评文件需明确固废产生环节、种类、产量、贮存/利用/处置方式及去向;排污许可与执行报告填报信息需准确;依法开展清洁生产审核,淘汰落后工艺,按污染特性分类管理,从源头减量化与控风险。

(3)规范转移管理

委托运输/利用/处置时,需核实受托方资质(如道路运输经营许可证、车辆营运证、利用处置资质等);跨省转移贮存/处置的,依法履行审批程序;转委托需符合《民法典》要求,防范转移环节环境风险。

(4)加强利用处置管理

优先综合利用,减少贮存与填埋量;利用处置需符合 GB 18599 等标准规范;鼓励按 “科学论证、制定规范、主动公开、全程监督” 开展规模化消纳利用,确保利用处置合规与环境安全。

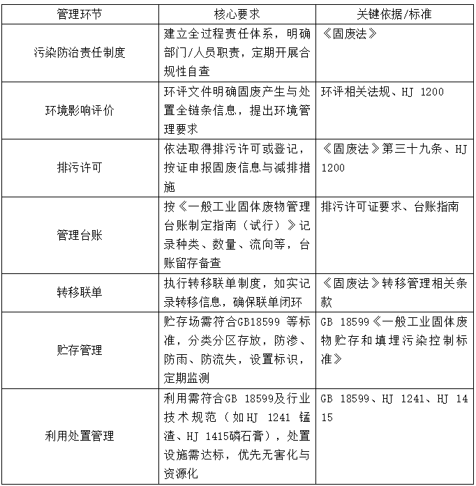
二、全过程环境管理要求(核心制度与操作要点)


三、合规执行与风险提示

1.指南性质,属操作指引而非强制性文件,但其依据《固废法》等法规与国家标准,企业需遵守的是底层强制性要求,指南提供系统化管理框架,助力提升合规效率。

2.关键风险点台账记录不全、转移联单缺失、受托方资质核查不严、利用处置不合规等易触发处罚,需重点自查整改。

3.标准衔接严格遵循 GB 18599、HJ 1200、HJ 1241 等标准规范,确保贮存、利用、处置环节污染控制达标。

四、核心价值与落地建议

1.核心价值,对现有法规标准的系统性梳理,帮助产废单位建立全流程合规体系,降低环境风险,提升固废综合利用水平。

2. 落地建议对照指南梳理现有制度,完善责任体系与台账;开展固废产生— 处置全链条合规性评估,重点核查转移联单、受托方资质、利用处置合规性;加强员工培训,确保各环节操作符合指南与法规要求。